### Eligibility improvements
<!--
###### tags: `authorization-service` `eligibility` `presentations`
-->
---
#### The Matrix has you
[Eligibility Matrix (June 23)](https://cernbox.cern.ch/s/O3dZtE7M7nwBMeS)

---
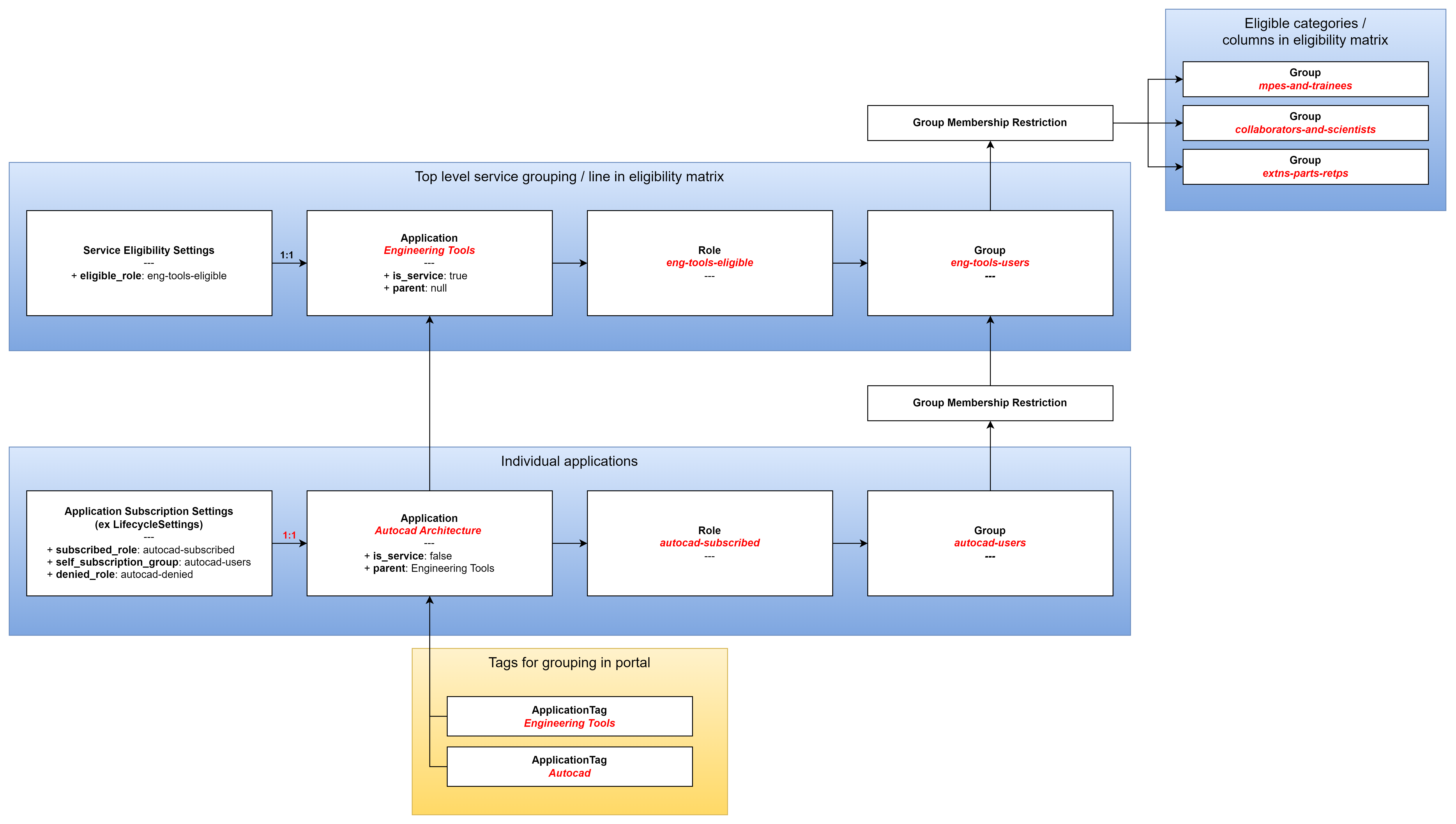
#### Case study: Engineering Tools
- Multiple applications that can be subscribed individually
- ~30: 3DS Max, AutoCAD (multiple versions), MathCAD, Mathematica...
- Single eligibility criteria (1 row in The Matrix)
- With some interesting coloring
- Other services have similar situations
---
#### Portal proposal
- [Portal mockup by Emmanuel](https://ormancey.web.cern.ch/mockup.homepage.html)
- Hierarchical view
- Engineering Tools service -> single applications
- Resources display
- Administration area for service managers
---
#### Model (Community)

---
#### Model (Enterprise)

---
#### Links
- [Design notes](https://codimd.web.cern.ch/w5knrJ5lRE6El34lb_6deA)
- [Tasks breakdown](https://codimd.web.cern.ch/oMBZP9HCS-a359tuNT5yKw)
{"title":"Eligibility improvements","type":"slide","slideOptions":{"transition":"none"}}