<style>.markdown-body { max-width: 1300px; }</style>
# ILL test
###### tags: `Timeline of planning` `NTD si-pad` `SiC detectors`
## Proposal: https://cernbox.cern.ch/s/1dQcn5ejMkvYOkd
### Useful links
[Ulli PhD thesis](https://cds.cern.ch/record/494272/files/thesis-2001-002.pdf)
[Download ILL data](https://data.ill.fr)
[DOI to cite in the paper](https://doi.ill.fr/10.5291/ILL-DATA.3-01-710)
[Silicon data link](https://cernbox.cern.ch/s/mGGSdgy1YCvbTOP)
[Classification with CNNs](https://codimd.web.cern.ch/s/glcjXCFsO#)
## Info to provide to the ILL User Club
Link to the User Club: https://userclub.ill.eu/
**1) Update the Personal Informations**

**In particular report the Medical Service**

**2) take the online course "Health Physics Training"**
## Available beams

## Silicon detector
|Drawing||
| --- | --- |
| | |
|Photos| |
| --- | --- |
|||
## Mechanics
Rotating flange, we need to design the holder for the detector

Full assembly, beam is coming from bottom right:

In addition, we should design a simple mask, to be fixed in front of the detector in order to cover the borders. In this way we can remove events on the border of the detector, that might suffer of incomplete charge collection.
## Beam shape
Vertical beam dimension is 8mm.
On the orizontal side beam is larger than the detector, every 7.2cm the energy changes by 1%. Since our detector is 3cm, an energy resolution of about +-0.2% is expected.
Picture of the collimator:

# Data taking
## Setup silicon
Noise in the silicon about 5mV (ferrites on the +-6 cables and between the detector and the preamplifier). We used Nino filter.
# LogBook:
>Note: the oscilloscope has 1MΩ coupling

* we connected the pre-amp, was powered and we have the output channel no.1. In the following picture is depicted the noise level at the ILL lingering spectrometer

### Bias of the detector: Negative
### Noise Level: Reduction
| This is the noise level with the preamp connected without any ferrites |  |  |
| ---------------------------------------------------------------------- | ------------------------------------------------------------------------------------------- | ------------------------------------------------------------------------------------ |
| After the insertion of ferrites on the low voltage is like that | |  |
| And after on the input channel is like that |  |  |
| Addition of copper to cover the for better grounding | ||
### Leakage current:
* Due to the filter of Nino, the voltage and the current decreases much slower. (We had spotted the same behaviour at cern)
| V bias | Current (μA) |
| ------ | ------------ |
| 50 | 0.10 |
| 60 | 0.11 |
| 62 | 0.11 |
| | |
* Current on 31th October 100nA
* Current on 1st November 100nA, no increase during night
## Runbook
Settings of the DAQ:
| good | Meaning |
| ---- | ---------------------- |
| -3 | cannot convert to root |
| -2 | shutter closed |
| -1 | no signals/chi2 scan |
| 0 | to be further checked |
| 1 | probably good |
| Detector config. | Meaning |
| ---------------- | ----------- |
| 1 | Silicon 0° |
| 2 | Silicon 45° |
| 3 | SiC Front |
| 4 | SiC Back |
| Run Number | A | Z | Q | E(MeV) | Detector config. | Vbias (V) | good |
|:----------:|:---:|:---:|:---:|:------:|:---------------:|:---------:|:----:|
| 167692 | 4 | 2 | 2 | 4.75 | 1 | 62 | -1 |
| 167693 | 4 | 2 | 2 | 4.75 | 1 | 62 | -1 |
| 167694 | 4 | 2 | 2 | 4.75 | 1 | 62 | -1 |
| 167695 | 4 | 2 | 2 | 4.75 | 1 | 62 | 1 |
| 167696 | 4 | 2 | 2 | 4.75 | 1 | 62 | 1 |
| 167697 | 4 | 2 | 2 | 4.75 | 1 | 62 | 1 |
| 167698 | 4 | 2 | 2 | 4.75 | 1 | 62 | 1 |
| 167699 | 4 | 2 | 2 | 4.75 | 1 | 62 | 1 |
| 167700 | 4 | 2 | 2 | 4.75 | 1 | 62 | 1 |
| 167701 | 4 | 2 | 2 | 4.5 | 1 | 62 | 1 |
| 167702 | 4 | 2 | 2 | 4.5 | 1 | 62 | 1 |
| 167703 | 4 | 2 | 2 | 4.5 | 1 | 62 | 1 |
| 167704 | 4 | 2 | 2 | 4.5 | 1 | 62 | 1 |
| 167705 | 4 | 2 | 2 | 4.5 | 1 | 62 | 1 |
| 167706 | 4 | 2 | 2 | 4.5 | 1 | 62 | 1 |
| 167707 | 4 | 2 | 2 | 4 | 1 | 62 | 1 |
| 167708 | 4 | 2 | 2 | 4 | 1 | 62 | 1 |
| 167709 | 4 | 2 | 2 | 4 | 1 | 62 | 1 |
| 167710 | 4 | 2 | 2 | 4 | 1 | 62 | 1 |
| 167711 | 4 | 2 | 2 | 4 | 1 | 62 | 1 |
| 167712 | 4 | 2 | 2 | 4 | 1 | 62 | 1 |
| 167713 | 4 | 2 | 2 | 3.5 | 1 | 62 | 1 |
| 167714 | 4 | 2 | 2 | 3.5 | 1 | 62 | 1 |
| 167715 | 4 | 2 | 2 | 3.5 | 1 | 62 | 1 |
| 167716 | 4 | 2 | 2 | 3.5 | 1 | 62 | 1 |
| 167717 | 4 | 2 | 2 | 3.5 | 1 | 62 | 1 |
| 167718 | 4 | 2 | 2 | 3.5 | 1 | 62 | 1 |
| 167719 | 4 | 2 | 2 | 3 | 1 | 62 | 1 |
| 167720 | 4 | 2 | 2 | 3 | 1 | 62 | 1 |
| 167721 | 4 | 2 | 2 | 3 | 1 | 62 | 1 |
| 167722 | 4 | 2 | 2 | 3 | 1 | 62 | 1 |
| 167723 | 4 | 2 | 2 | 3 | 1 | 62 | 1 |
| 167724 | 4 | 2 | 2 | 3 | 1 | 62 | 1 |
| 167725 | 4 | 2 | 2 | 2.5 | 1 | 62 | 1 |
| 167726 | 4 | 2 | 2 | 2.5 | 1 | 62 | 1 |
| 167727 | 4 | 2 | 2 | 2.5 | 1 | 62 | 1 |
| 167728 | 4 | 2 | 2 | 2.5 | 1 | 62 | 1 |
| 167729 | 4 | 2 | 2 | 2.5 | 1 | 62 | 1 |
| 167730 | 4 | 2 | 2 | 2.5 | 1 | 62 | 1 |
| 167731 | 4 | 2 | 2 | 2.25 | 1 | 62 | 1 |
| 167732 | 4 | 2 | 2 | 2.25 | 1 | 62 | 1 |
| 167733 | 4 | 2 | 2 | 2.25 | 1 | 62 | 1 |
| 167734 | 4 | 2 | 2 | 2.25 | 1 | 62 | 1 |
| 167735 | 4 | 2 | 2 | 2.25 | 1 | 62 | 1 |
| 167736 | 4 | 2 | 2 | 2.25 | 1 | 62 | 1 |
| 167737 | 4 | 2 | 2 | 4.75 | 1 | 62 | -1 |
| 167738 | 4 | 2 | 2 | 4.75 | 1 | 62 | -1 |
| 167739 | 4 | 2 | 2 | 4.75 | 1 | 62 | -1 |
| 167740 | 4 | 2 | 2 | 4.75 | 1 | 62 | -1 |
| 167741 | 4 | 2 | 2 | 4.75 | 1 | 62 | -1 |
| 167742 | 4 | 2 | 2 | 4.75 | 1 | 62 | -1 |
| 167743 | 4 | 2 | 2 | 4.75 | 1 | 62 | -1 |
| 167744 | 4 | 2 | 2 | 4.75 | 1 | 62 | -1 |
| 167745 | 4 | 2 | 2 | 4.75 | 1 | 62 | -1 |
| 167746 | 4 | 2 | 2 | 4.75 | 1 | 62 | -1 |
| 167747 | 4 | 2 | 2 | 4.75 | 1 | 62 | -1 |
| 167748 | 4 | 2 | 2 | 4.75 | 1 | 62 | -1 |
| 167749 | 4 | 2 | 2 | 4.75 | 1 | 62 | -1 |
| 167750 | 4 | 2 | 2 | 4.75 | 1 | 62 | -1 |
| 167751 | 4 | 2 | 2 | 4.75 | 1 | 62 | -1 |
| 167752 | 4 | 2 | 2 | 4.75 | 1 | 62 | -1 |
| 167753 | 4 | 2 | 2 | 4.75 | 1 | 62 | -1 |
| 167754 | 4 | 2 | 2 | 4.75 | 1 | 62 | -1 |
| 167755 | 4 | 2 | 2 | 4.75 | 1 | 62 | -1 |
| 167756 | 4 | 2 | 2 | 4.75 | 1 | 62 | -1 |
| 167757 | 4 | 2 | 2 | 4.75 | 1 | 62 | -1 |
| 167758 | 4 | 2 | 2 | 4.75 | 1 | 62 | -1 |
| 167759 | 4 | 2 | 2 | 2.04 | 1 | 62 | -2 |
| 167760 | 4 | 2 | 2 | 2.04 | 1 | 62 | -2 |
| 167761 | 4 | 2 | 2 | 2.04 | 1 | 62 | -2 |
| 167762 | 4 | 2 | 2 | 2.04 | 1 | 62 | 1 |
| 167763 | 4 | 2 | 2 | 2.04 | 1 | 62 | 1 |
| 167764 | 4 | 2 | 2 | 2.04 | 1 | 62 | 1 |
| 167765 | 3 | 1 | 1 | 2.73 | 1 | 62 | 0 |
| 167766 | 3 | 1 | 1 | 2.73 | 1 | 62 | 1 |
| 167767 | 3 | 1 | 1 | 2.73 | 1 | 62 | 1 |
| 167768 | 3 | 1 | 1 | 2.73 | 1 | 62 | 1 |
| 167769 | 3 | 1 | 1 | 2.5 | 1 | 62 | 1 |
| 167770 | 3 | 1 | 1 | 2.5 | 1 | 62 | 1 |
| 167771 | 3 | 1 | 1 | 2.5 | 1 | 62 | 1 |
| 167772 | 3 | 1 | 1 | 2.04 | 1 | 62 | 1 |
| 167773 | 3 | 1 | 1 | 2.04 | 1 | 62 | 1 |
| 167774 | 3 | 1 | 1 | 2.04 | 1 | 62 | 1 |
| 167775 | 4 | 2 | 2 | 11 | 1 | 62 | 0 |
| 167776 | 4 | 2 | 2 | 11 | 1 | 62 | 0 |
| 167777 | 1 | 1 | 1 | 3 | 1 | 62 | 0 |
| 167778 | 1 | 1 | 1 | 4.75 | 1 | 62 | -3 |
| 167779 | 1 | 1 | 1 | 4.75 | 1 | 62 | 0 |
| 167780 | 1 | 1 | 1 | 4 | 1 | 62 | 0 |
| 167781 | 1 | 1 | 1 | 2.04 | 1 | 62 | 0 |
| 167782 | 1 | 1 | 1 | 4 | 1 | 62 | 1 |
| 167783 | 1 | 1 | 1 | 4 | 1 | 62 | 1 |
| 167784 | 1 | 1 | 1 | 4 | 1 | 62 | 1 |
| 167785 | 1 | 1 | 1 | 4 | 1 | 62 | 1 |
| 167786 | 1 | 1 | 1 | 4 | 1 | 62 | 1 |
| 167787 | 1 | 1 | 1 | 4 | 1 | 62 | 1 |
| 167788 | 1 | 1 | 1 | 4 | 1 | 62 | 1 |
| 167789 | 1 | 1 | 1 | 4 | 1 | 62 | 1 |
| 167790 | 1 | 1 | 1 | 3.5 | 1 | 62 | 1 |
| 167791 | 1 | 1 | 1 | 3.5 | 1 | 62 | 1 |
| 167792 | 1 | 1 | 1 | 3.5 | 1 | 62 | 1 |
| 167793 | 1 | 1 | 1 | 3.5 | 1 | 62 | 1 |
| 167794 | 1 | 1 | 1 | 3.5 | 1 | 62 | 1 |
| 167795 | 1 | 1 | 1 | 3.5 | 1 | 62 | 1 |
| 167796 | 1 | 1 | 1 | 3.5 | 1 | 62 | 1 |
| 167797 | 1 | 1 | 1 | 3.5 | 1 | 62 | 1 |
| 167798 | 1 | 1 | 1 | 3 | 1 | 62 | 1 |
| 167799 | 1 | 1 | 1 | 3 | 1 | 62 | 1 |
| 167800 | 1 | 1 | 1 | 3 | 1 | 62 | 1 |
| 167801 | 1 | 1 | 1 | 3 | 1 | 62 | 1 |
| 167802 | 1 | 1 | 1 | 3 | 1 | 62 | 1 |
| 167803 | 1 | 1 | 1 | 3 | 1 | 62 | 1 |
| 167804 | 1 | 1 | 1 | 3 | 1 | 62 | 1 |
| 167805 | 1 | 1 | 1 | 3 | 1 | 62 | 1 |
| 167806 | 1 | 1 | 1 | 2.5 | 1 | 62 | 1 |
| 167807 | 1 | 1 | 1 | 2.5 | 1 | 62 | 1 |
| 167808 | 1 | 1 | 1 | 2.5 | 1 | 62 | 1 |
| 167809 | 1 | 1 | 1 | 2.5 | 1 | 62 | 1 |
| 167810 | 1 | 1 | 1 | 2.5 | 1 | 62 | 1 |
| 167811 | 1 | 1 | 1 | 2.5 | 1 | 62 | 1 |
| 167812 | 1 | 1 | 1 | 2.5 | 1 | 62 | 1 |
| 167813 | 1 | 1 | 1 | 2.5 | 1 | 62 | 1 |
| 167814 | 1 | 1 | 1 | 2.25 | 1 | 62 | 1 |
| 167815 | 1 | 1 | 1 | 2.25 | 1 | 62 | 1 |
| 167816 | 1 | 1 | 1 | 2.25 | 1 | 62 | 1 |
| 167817 | 1 | 1 | 1 | 2.25 | 1 | 62 | 1 |
| 167818 | 1 | 1 | 1 | 2.25 | 1 | 62 | 1 |
| 167819 | 1 | 1 | 1 | 2.25 | 1 | 62 | 1 |
| 167820 | 1 | 1 | 1 | 2.25 | 1 | 62 | 1 |
| 167821 | 1 | 1 | 1 | 2.25 | 1 | 62 | 1 |
| 167822 | 1 | 1 | 1 | 2.04 | 1 | 62 | 1 |
| 167823 | 1 | 1 | 1 | 2.04 | 1 | 62 | 1 |
| 167824 | 1 | 1 | 1 | 2.04 | 1 | 62 | 1 |
| 167825 | 1 | 1 | 1 | 2.04 | 1 | 62 | 1 |
| 167826 | 1 | 1 | 1 | 2.04 | 1 | 62 | 1 |
| 167827 | 1 | 1 | 1 | 2.04 | 1 | 62 | 1 |
| 167828 | 1 | 1 | 1 | 2.04 | 1 | 62 | 1 |
| 167829 | 1 | 1 | 1 | 2.04 | 1 | 62 | 1 |
| 167830 | 2 | 1 | 1 | 3 | 1 | 62 | 0 |
| 167831 | 4 | 2 | 2 | 6 | 1 | 62 | 0 |
| 167832 | 3 | 1 | 1 | 3 | 1 | 62 | 0 |
| 167833 | 4 | 2 | 2 | 7 | 1 | 62 | 0 |
| 167834 | 4 | 2 | 2 | 7 | 1 | 62 | 1 |
| 167835 | 4 | 2 | 2 | 8 | 1 | 62 | 1 |
| 167836 | 4 | 2 | 2 | 9 | 1 | 62 | 1 |
| 167837 | 3 | 1 | 1 | 3 | 1 | 62 | 1 |
| 167838 | 3 | 1 | 1 | 3 | 1 | 62 | 1 |
| 167839 | 4 | 2 | 2 | 10 | 1 | 62 | 1 |
| 167840 | 3 | 1 | 1 | 3.5 | 1 | 62 | 1 |
| 167841 | 3 | 1 | 1 | 3.5 | 1 | 62 | 1 |
| 167842 | 4 | 2 | 2 | 11 | 1 | 62 | 1 |
| 167843 | 3 | 1 | 1 | 4 | 1 | 62 | 1 |
| 167844 | 3 | 1 | 1 | 4 | 1 | 62 | 1 |
| 167845 | 3 | 1 | 1 | 4.5 | 1 | 62 | 1 |
| 167846 | 3 | 1 | 1 | 4.5 | 1 | 62 | 1 |
| 167847 | 4 | 2 | 2 | 12 | 1 | 62 | 1 |
| 167848 | 4 | 2 | 2 | 12 | 1 | 62 | 1 |
| 167849 | 2 | 1 | 1 | 6 | 1 | 62 | 0 |
| 167850 | 2 | 1 | 1 | 5 | 1 | 62 | 0 |
| 167851 | 2 | 1 | 1 | 4 | 1 | 62 | 0 |
| 167852 | 2 | 1 | 1 | 3 | 1 | 62 | 0 |
| 167853 | 2 | 1 | 1 | 2.73 | 1 | 62 | 0 |
| 167854 | 2 | 1 | 1 | 4 | 1 | 62 | 1 |
| 167855 | 2 | 1 | 1 | 4 | 1 | 62 | 1 |
| 167856 | 2 | 1 | 1 | 4 | 1 | 62 | 1 |
| 167857 | 4 | 2 | 2 | 2.73 | 1 | 62 | 1 |
| 167858 | 4 | 2 | 2 | 2.73 | 1 | 62 | 1 |
| 167859 | 4 | 2 | 2 | 2.73 | 1 | 62 | 1 |
| 167860 | 1 | 1 | 1 | 2.73 | 1 | 62 | 1 |
| 167861 | 1 | 1 | 1 | 2.73 | 1 | 62 | 1 |
| 167862 | 1 | 1 | 1 | 2.73 | 1 | 62 | 1 |
| 167863 | 4 | 2 | 2 | 2.73 | 1 | 61 | 0 |
| 167864 | 4 | 2 | 2 | 2.73 | 1 | 60 | 0 |
| 167865 | 3 | 1 | 1 | 2.73 | 1 | 62 | 0 |
| 167866 | 3 | 1 | 1 | 2.73 | 2 | 62 | 0 |
| 167867 | 3 | 1 | 1 | 2.73 | 2 | 62 | 0 |
| 167868 | 3 | 1 | 1 | 2.73 | 2 | 62 | 0 |
| 167869 | 3 | 1 | 1 | 2.73 | 2 | 62 | 0 |
| 167870 | 3 | 1 | 1 | 2.73 | 2 | 62 | 0 |
| 167871 | 3 | 1 | 1 | 2.73 | 2 | 62 | 0 |
| 167872 | 3 | 1 | 1 | 2.73 | 2 | 62 | 0 |
| 167873 | 3 | 1 | 1 | 2.72 | 2 | 62 | 0 |
| 167874 | 3 | 1 | 1 | 2.71 | 2 | 62 | 0 |
| 167875 | 3 | 1 | 1 | 2.725 | 2 | 62 | 0 |
| 167876 | 3 | 1 | 1 | 2.728 | 2 | 62 | 0 |
| 167877 | 3 | 1 | 1 | 2.725 | 2 | 62 | 1 |
| 167878 | 3 | 1 | 1 | 2.725 | 2 | 62 | 1 |
| 167879 | 3 | 1 | 1 | 2.725 | 2 | 62 | 1 |
| 167880 | 3 | 1 | 1 | 2.725 | 2 | 62 | 1 |
| 167881 | 2 | 1 | 1 | 4 | 2 | 62 | 1 |
| 167882 | 2 | 1 | 1 | 4 | 2 | 62 | 1 |
| 167883 | 2 | 1 | 1 | 4 | 2 | 62 | 1 |
| 167884 | 4 | 2 | 2 | 6 | 2 | 62 | 1 |
| 167885 | 4 | 2 | 2 | 6 | 2 | 62 | 1 |
| 167886 | 4 | 2 | 2 | 6 | 2 | 62 | 1 |
| 167887 | 4 | 2 | 2 | 5 | 2 | 62 | 1 |
| 167888 | 4 | 2 | 2 | 5 | 2 | 62 | 1 |
| 167889 | 4 | 2 | 2 | 5 | 2 | 62 | 1 |
| 167890 | 4 | 2 | 2 | 4.75 | 2 | 62 | 1 |
| 167891 | 4 | 2 | 2 | 4.75 | 2 | 62 | 1 |
| 167892 | 4 | 2 | 2 | 4.75 | 2 | 62 | 1 |
| 167893 | 4 | 2 | 2 | 4.5 | 2 | 62 | 1 |
| 167894 | 4 | 2 | 2 | 4.5 | 2 | 62 | 1 |
| 167895 | 4 | 2 | 2 | 4.5 | 2 | 62 | 1 |
| 167896 | 1 | 1 | 1 | 4 | 2 | 62 | 1 |
| 167897 | 1 | 1 | 1 | 4 | 2 | 62 | 1 |
| 167898 | 1 | 1 | 1 | 4 | 2 | 62 | 1 |
| 167899 | 4 | 2 | 2 | 4 | 2 | 62 | 1 |
| 167900 | 4 | 2 | 2 | 4 | 2 | 62 | 1 |
| 167901 | 4 | 2 | 2 | 4 | 2 | 62 | 1 |
| 167902 | 1 | 1 | 1 | 3.5 | 2 | 62 | 1 |
| 167903 | 1 | 1 | 1 | 3.5 | 2 | 62 | 1 |
| 167904 | 1 | 1 | 1 | 3.5 | 2 | 62 | 1 |
| 167905 | 4 | 2 | 2 | 3.5 | 2 | 62 | 1 |
| 167906 | 4 | 2 | 2 | 3.5 | 2 | 62 | 1 |
| 167907 | 4 | 2 | 2 | 3.5 | 2 | 62 | 1 |
| 167908 | 1 | 1 | 1 | 3 | 2 | 62 | 1 |
| 167909 | 1 | 1 | 1 | 3 | 2 | 62 | 1 |
| 167910 | 1 | 1 | 1 | 3 | 2 | 62 | 1 |
| 167911 | 4 | 2 | 2 | 3 | 2 | 62 | 1 |
| 167912 | 4 | 2 | 2 | 3 | 2 | 62 | 1 |
| 167913 | 4 | 2 | 2 | 3 | 2 | 62 | 1 |
| 167914 | 1 | 1 | 1 | 2.73 | 2 | 62 | 1 |
| 167915 | 1 | 1 | 1 | 2.73 | 2 | 62 | 1 |
| 167916 | 1 | 1 | 1 | 2.73 | 2 | 62 | 1 |
| 167917 | 4 | 2 | 2 | 2.73 | 2 | 62 | 1 |
| 167918 | 4 | 2 | 2 | 2.73 | 2 | 62 | 1 |
| 167919 | 4 | 2 | 2 | 2.73 | 2 | 62 | 1 |
| 167920 | 1 | 1 | 1 | 2.5 | 2 | 62 | 1 |
| 167921 | 1 | 1 | 1 | 2.5 | 2 | 62 | 1 |
| 167922 | 1 | 1 | 1 | 2.5 | 2 | 62 | 1 |
| 167923 | 4 | 2 | 2 | 2.5 | 2 | 62 | 1 |
| 167924 | 4 | 2 | 2 | 2.5 | 2 | 62 | 1 |
| 167925 | 4 | 2 | 2 | 2.5 | 2 | 62 | 1 |
| 167926 | 1 | 1 | 1 | 4 | 2 | 62 | 1 |
| 167927 | 1 | 1 | 1 | 5.35 | 2 | 62 | 1 |
| 167928 | 1 | 1 | 1 | 5.35 | 2 | 62 | 1 |
| 167929 | 1 | 1 | 1 | 5.35 | 2 | 62 | 1 |
| 167930 | 10 | 4 | 4 | 12 | 2 | 62 | -3 |
| 167931 | 10 | 4 | 4 | 12 | 2 | 62 | 1 |
| 167932 | 10 | 4 | 4 | 11 | 2 | 62 | 1 |
| 167933 | 10 | 4 | 4 | 11 | 2 | 62 | 1 |
| 167934 | 6 | 2 | 2 | 8 | 2 | 62 | -3 |
| 167935 | 6 | 2 | 2 | 8 | 2 | 62 | 1 |
| 167936 | 6 | 2 | 2 | 8 | 2 | 62 | 1 |
| 167937 | 6 | 2 | 2 | 8 | 2 | 62 | 1 |
| 167938 | 6 | 2 | 2 | 11 | 2 | 62 | 1 |
| 167939 | 6 | 2 | 2 | 10 | 2 | 62 | 1 |
| 167940 | 4 | 2 | 2 | 11 | 2 | 62 | 1 |
| 167941 | 4 | 2 | 2 | 10 | 2 | 62 | 1 |
| 167942 | 100 | 40 | 20 | 100 | 2 | 62 | -1 |
| 167943 | 100 | 40 | 20 | 100 | 2 | 62 | -1 |
| 167944 | 100 | 40 | 20 | 100 | 2 | 62 | -1 |
| 167945 | 100 | 40 | 20 | 100 | 2 | 62 | -1 |
| 167946 | 100 | 40 | 20 | 100 | 2 | 62 | -1 |
| 167947 | 100 | 40 | 20 | 100 | 2 | 62 | -1 |
| 167948 | 100 | 40 | 20 | 110 | 2 | 62 | 1 |
| 167949 | 100 | 40 | 20 | 110 | 2 | 62 | 1 |
| 167950 | 100 | 40 | 20 | 100 | 2 | 62 | 1 |
| 167951 | 100 | 40 | 20 | 90 | 2 | 62 | 1 |
| 167952 | 100 | 40 | 20 | 80 | 2 | 62 | 1 |
| 167953 | 100 | 40 | 20 | 70 | 2 | 62 | 1 |
| 167954 | 100 | 40 | 20 | 60 | 2 | 62 | 1 |
| 167955 | 100 | 40 | 20 | 50 | 2 | 62 | 1 |
| 167956 | 100 | 40 | 20 | 40 | 2 | 62 | 1 |
| 167957 | 98 | 40 | 21 | 30 | 2 | 62 | 1 |
| 167958 | 98 | 40 | 21 | 30 | 2 | 62 | 1 |
| 167959 | 98 | 40 | 21 | 30 | 2 | 62 | 1 |
| 167960 | 98 | 40 | 21 | 20 | 2 | 62 | 1 |
| 167961 | 98 | 40 | 21 | 40 | 2 | 62 | 1 |
| 167962 | 98 | 40 | 21 | 40 | 2 | 62 | -1 |
| 167963 | 98 | 40 | 21 | 50 | 2 | 62 | 1 |
| 167964 | 136 | 54 | 21 | 50 | 2 | 62 | 1 |
| 167965 | 136 | 54 | 21 | 60 | 2 | 62 | 1 |
| 167966 | 136 | 54 | 21 | 60 | 2 | 62 | 1 |
| 167967 | 136 | 54 | 21 | 40 | 2 | 62 | 1 |
| 167968 | 136 | 54 | 21 | 30 | 2 | 62 | 1 |
| 167969 | 136 | 54 | 21 | 20 | 2 | 62 | 1 |
| 167970 | 136 | 54 | 21 | 20 | 1 | 62 | 1 |
| 167971 | 136 | 54 | 21 | 30 | 1 | 62 | 1 |
| 167972 | 136 | 54 | 21 | 40 | 1 | 62 | 1 |
| 167973 | 136 | 54 | 21 | 50 | 1 | 62 | 1 |
| 167974 | 136 | 54 | 21 | 60 | 1 | 62 | 1 |
| 167975 | 98 | 40 | 21 | 50 | 1 | 62 | 1 |
| 167976 | 98 | 40 | 21 | 40 | 1 | 62 | 1 |
| 167977 | 98 | 40 | 21 | 30 | 1 | 62 | 1 |
| 167978 | 100 | 40 | 20 | 60 | 1 | 62 | 1 |
| 167979 | 100 | 40 | 20 | 61 | 1 | 62 | 1 |
| 167980 | 100 | 40 | 20 | 70 | 1 | 62 | 1 |
| 167981 | 100 | 40 | 20 | 80 | 1 | 62 | 1 |
| 167982 | 100 | 40 | 20 | 90 | 1 | 62 | 1 |
| 167983 | 100 | 40 | 20 | 100 | 1 | 62 | 1 |
| 167984 | 4 | 2 | 2 | 4.75 | 1 | 62 | 1 |
| 167985 | 4 | 2 | 2 | 4.75 | 1 | 62 | 1 |
| 167986 | 4 | 2 | 2 | 2.5 | 1 | 62 | 1 |
| 167987 | 4 | 2 | 2 | 2.5 | 1 | 62 | 1 |
| 167988 | 4 | 2 | 2 | 2.04 | 1 | 62 | 1 |
| 167989 | 4 | 2 | 2 | 1.45 | 1 | 62 | 1 |
| 167990 | 4 | 2 | 2 | 1 | 1 | 62 | 1 |
| 167991 | 4 | 2 | 2 | 0.5 | 1 | 62 | 1 |
| 167992 | 4 | 2 | 2 | 0.5 | 1 | 62 | 1 |
| 167993 | 4 | 2 | 2 | 0.5 | 1 | 62 | 1 |
| 167994 | 4 | 2 | 2 | 0.5 | 1 | 62 | 1 |
| 167995 | 4 | 2 | 2 | 0.5 | 1 | 62 | 1 |
| 167996 | 4 | 2 | 2 | 0.5 | 1 | 62 | 1 |
| 167997 | 4 | 2 | 2 | 0.5 | 1 | 62 | 1 |
| 167998 | 1 | 1 | 1 | 0.58 | 1 | 62 | 1 |
| 167999 | 1 | 1 | 1 | 0.58 | 1 | 62 | 1 |
| 168000 | 1 | 1 | 1 | 0.58 | 1 | 62 | 1 |
| 168001 | 100 | 40 | 20 | 100 | 3 | 350 | -1 |
| 168002 | 100 | 40 | 20 | 100 | 3 | 350 | -1 |
| 168003 | 100 | 40 | 20 | 100 | 3 | 350 | -1 |
| 168004 | 100 | 40 | 20 | 100 | 3 | 350 | -1 |
| 168005 | 100 | 40 | 20 | 100 | 3 | 350 | -1 |
| 168006 | 100 | 40 | 20 | 100 | 3 | 350 | -1 |
| 168007 | 100 | 40 | 20 | 100 | 3 | 350 | -1 |
| 168008 | 100 | 40 | 20 | 100 | 3 | 350 | -1 |
| 168009 | 100 | 40 | 20 | 100 | 3 | 350 | -1 |
| 168010 | 100 | 40 | 20 | 100 | 3 | 350 | -1 |
| 168011 | 100 | 40 | 20 | 100 | 3 | 350 | -1 |
| 168012 | 100 | 40 | 20 | 100 | 3 | 350 | -1 |
| 168013 | 100 | 40 | 20 | 100 | 3 | 350 | -1 |
| 168014 | 100 | 40 | 20 | 100 | 3 | 350 | -1 |
| 168015 | 100 | 40 | 20 | 100 | 3 | 350 | -1 |
| 168016 | 100 | 40 | 20 | 100 | 3 | 350 | -1 |
| 168017 | 100 | 40 | 20 | 100 | 3 | 350 | -1 |
| 168018 | 100 | 40 | 20 | 100 | 3 | 350 | -1 |
| 168019 | 100 | 40 | 20 | 100 | 3 | 350 | -1 |
| 168020 | 98 | 40 | 21 | 100 | 3 | 350 | 1 |
| 168021 | 98 | 40 | 21 | 100 | 3 | 350 | 1 |
| 168022 | 98 | 40 | 21 | 90 | 3 | 350 | 1 |
| 168023 | 98 | 40 | 21 | 80 | 3 | 350 | 1 |
| 168024 | 98 | 40 | 21 | 70 | 3 | 350 | 1 |
| 168025 | 98 | 40 | 21 | 60 | 3 | 350 | 1 |
| 168026 | 98 | 40 | 21 | 50 | 3 | 350 | 1 |
| 168027 | 98 | 40 | 21 | 40 | 3 | 350 | 1 |
| 168028 | 98 | 40 | 21 | 30 | 3 | 350 | 1 |
| 168029 | 136 | 54 | 21 | 40 | 3 | 350 | 1 |
| 168030 | 136 | 54 | 21 | 50 | 3 | 350 | 1 |
| 168031 | 136 | 54 | 21 | 60 | 3 | 350 | 1 |
| 168032 | 136 | 54 | 21 | 70 | 3 | 350 | 1 |
| 168033 | 4 | 2 | 2 | 11 | 3 | 350 | 1 |
| 168034 | 4 | 2 | 2 | 4.75 | 3 | 350 | 1 |
| 168035 | 4 | 2 | 2 | 4.75 | 3 | 350 | 1 |
| 168036 | 4 | 2 | 2 | 2.04 | 3 | 350 | 1 |
| 168037 | 4 | 2 | 2 | 1.45 | 3 | 350 | 1 |
| 168038 | 1 | 1 | 1 | 0.58 | 3 | 350 | 1 |
| 168039 | 3 | 1 | 1 | 2.725 | 3 | 350 | 1 |
| 168040 | 136 | 54 | 21 | 20 | 3 | 350 | 1 |
| 168041 | 136 | 54 | 21 | 20 | 3 | 350 | 1 |
| 168042 | 136 | 54 | 21 | 30 | 3 | 350 | 1 |
| 168043 | 98 | 40 | 21 | 20 | 3 | 350 | 1 |
| 168044 | 1 | 1 | 1 | 1.81 | 3 | 350 | 1 |
| 168045 | 1 | 1 | 1 | 1.81 | 4 | 350 | -1 |
| 168046 | 3 | 1 | 1 | 2.725 | 4 | 350 | -1 |
| 168047 | 4 | 2 | 2 | 4.75 | 4 | 350 | -3 |
| 168048 | 4 | 2 | 2 | 11 | 4 | 350 | 1 |
| 168049 | 4 | 2 | 2 | 8 | 4 | 350 | 1 |
| 168050 | 4 | 2 | 2 | 8 | 4 | 400 | 1 |
| 168051 | 4 | 2 | 2 | 8 | 4 | 450 | 1 |
| 168052 | 4 | 2 | 2 | 8 | 4 | 500 | 1 |
| 168053 | 4 | 2 | 2 | 7 | 4 | 450 | 1 |
| 168054 | 4 | 2 | 2 | 6 | 4 | 450 | 1 |
| 168055 | 4 | 2 | 2 | 5.486 | 4 | 450 | 1 |
| 168056 | 4 | 2 | 2 | 5 | 4 | 450 | 1 |
| 168057 | 4 | 2 | 2 | 12 | 4 | 450 | 1 |
| 168058 | 4 | 2 | 2 | 11 | 4 | 450 | 1 |
| 168059 | 4 | 2 | 2 | 10 | 4 | 450 | 1 |
| 168060 | 4 | 2 | 2 | 9 | 4 | 450 | 1 |
| 168061 | 4 | 2 | 2 | 8 | 4 | 450 | 1 |
| 168062 | 4 | 2 | 2 | 7 | 4 | 450 | 1 |
| 168063 | 4 | 2 | 2 | 6 | 4 | 450 | 1 |
| 168064 | 4 | 2 | 2 | 6 | 4 | 450 | 1 |
| 168065 | 4 | 2 | 2 | 5.5 | 4 | 450 | 1 |
| 168066 | 84 | 34 | 18 | 104 | 4 | 450 | -1 |
| 168067 | 3 | 1 | 1 | 6 | 4 | 450 | 0 |
| 168068 | 6 | 2 | 2 | 12 | 4 | 450 | 0 |
| 168069 | 10 | 4 | 4 | 16.5 | 4 | 450 | 0 |
| 168070 | 12 | 6 | 6 | 16.5 | 4 | 450 | 0 |
| 168071 | 12 | 6 | 5 | 16.5 | 4 | 450 | 0 |
| 168072 | 3 | 1 | 1 | 6 | 4 | 450 | 1 |
| 168073 | 6 | 2 | 2 | 11.6 | 4 | 450 | 1 |
| 168074 | 3 | 1 | 1 | 4.9 | 4 | 450 | 1 |
| 168075 | 6 | 2 | 2 | 8.65 | 4 | 450 | 1 |
| 168076 | 3 | 1 | 1 | 3.6 | 4 | 450 | 1 |
| 168077 | 10 | 4 | 4 | 16.5 | 4 | 450 | 1 |
| 168078 | 1 | 1 | 1 | 3.14 | 4 | 450 | 1 |
| 168079 | 1 | 1 | 1 | 3.14 | 4 | 450 | 1 |
| 168080 | 1 | 1 | 1 | 2.38 | 4 | 450 | 1 |
| 168081 | 1 | 1 | 1 | 3.14 | 4 | 425 | 1 |
| 168082 | 1 | 1 | 1 | 3.14 | 4 | 400 | 1 |
| 168083 | 1 | 1 | 1 | 3.14 | 4 | 375 | 1 |
| 168084 | 4 | 2 | 2 | 11 | 4 | 350 | 1 |
| 168085 | 4 | 2 | 2 | 11 | 4 | 375 | 1 |
| 168086 | 4 | 2 | 2 | 11 | 4 | 400 | 1 |
| 168087 | 4 | 2 | 2 | 11 | 4 | 425 | 1 |
| 168088 | 4 | 2 | 2 | 8 | 4 | 425 | 1 |
| 168089 | 4 | 2 | 2 | 8 | 4 | 375 | 1 |
From 31th October h19 to 1st November h9.30 we runned with alpha coming from Nichel (upper energy 4.75MeV).
We then performed a $\chi$ scan, to find the focal point to transport the alpha coming from the 6Li that is all around the target. Since the origin is extended this must change. Resultin $\chi$ for 6Li is:
Threshold for SiC is something about 1.6 MeV (at least), since protons of 1.81 MeV and tritons of 2.73 MeV are stopped (which voltage? dunno...)
## First data analysis
[Folder with processed data](https://cernbox.cern.ch/s/X9oDWPFhmtGqay0)
[Folder with signals converted to root](https://cernbox.cern.ch/s/TvT7XplJ7JJFrG6)
PN1 Setting A:4 Z:2 Q:2 EKin:2.73MeV
167858
PN1 Setting A:3 Z:1 Q:1 EKin:2.73MeV
167766
PN1 Setting A:1 Z:1 Q:1 EKin:4MeV
167782
PN1 Setting A:4 Z:2 Q:2 EKin:4MeV
167707


# nTD Si preliminary analysis
> December 12, 2023
## Selected particles
**0 degrees injection MEANING:** - beam perpendicular with respect to the silicon nTD
**45 degrees MEANING:** - the silicon was tilted by 45 degress with respect to the 0 degrees configuation
### p @ MeV @ 0 degrees injection
```javascript=
int rusNumbers[] = {167828, 167820, 167812, 167804, 167796, 167788}; // protons
```
#### Results:
|  |  |  |
| ----------------------------------------------------------------------------------- | ----------------------------------------------------------------------------------- | ----------------------------------------------------------------------------------- |
|  |  | |
|  || |
||| |
### p @ MeV @ 45 degrees injection

### a @ MeV @ 0 degrees injection
#### Routine settings: prominence 700, n20
**<span style="color:red"> Question: Alphas of 0.5 MeV ---> Why we don't see them? </span>**
* **<span style="color:red"> Energy loss of the al dead-layer: 0.1686 (0 deg) </span>**
```javascript=1
* energyLossOFa == 0 for now (maybe is not needed to be added)
// alphas zeroDegrees prominence 700, n20
sParticles.push_back("aZER0");
//RealEnergies.push_back(0.50-energyLossOFa); //167993
RealEnergies.push_back(1.-energyLossOFa); //167990
RealEnergies.push_back(2.04-energyLossOFa); //167763
RealEnergies.push_back(2.25-energyLossOFa); //167732
RealEnergies.push_back(2.5-energyLossOFa); //167725
RealEnergies.push_back(2.73-energyLossOFa); //167857
RealEnergies.push_back(3.-energyLossOFa); //167719
RealEnergies.push_back(3.5-energyLossOFa); //167713
RealEnergies.push_back(4.-energyLossOFa); //167707
RealEnergies.push_back(4.75-energyLossOFa); //167696
RealEnergies.push_back(7.-energyLossOFa); //167834
RealEnergies.push_back(9.-energyLossOFa); //167836
RealEnergies.push_back(11.-energyLossOFa); //167842
RealEnergies.push_back(12.-energyLossOFa); //167847
//------------------------------------------------------------------------------//
//--- RunNumber selection
int runNumbers[] = {167990, 167763, 167732, 167725, 167857, 167719, 167713, 167707, 167696, 167834, 167836, 167842, 167847}; // 30 December 2023
```
### Rise Time:
* error bar == sigma
* alphas puch through: ~ 16.4 MeV (no dead-layer energy loss has been considered)


### a @ MeV @ 45 degrees injection
#### Routine settings: prominence 700, n20
* alphas punch through: ~ 20.2 MeV (SRIM) (no dead-layer energy loss has been considered)

## Multiple particles same energy
### Discrimination of different particles based in Energy / 31 of December
* Prominence: 700
Run numbers processed:
```javascript=1
//------------------------------------------------------------------------------//
//--- RunNumber selection
//int runNumbersAlphas[] = {167993, 167763, 167732, 167725, 167857, 167719, 167713, 167707}; // alphas ZERO DEGREES
int runNumbersAlphas[] = {167924, 167918, 167912, 167905}; // alphas 45 DEGREES
int numRunsAlphas = sizeof(runNumbersAlphas) / sizeof(runNumbersAlphas[0]);
//int runNumbersProtons[] = {167998, 167828, 167820, 167812, 167861, 167804, 167796, 167788}; // protons ZERO DEGREES
int runNumbersProtons[] = {167921, 167915, 167909, 167903}; // protons 45 DEGREES
int numRunsProtons = sizeof(runNumbersProtons) / sizeof(runNumbersProtons[0]);
```
| 2D matrices | ZERO degInjection | 45 degInjection |
| ------------------------ | ----------------------------------------------------------------------------------- | ----------------------------------------------------------------------------------- |
| RiseTime VS MaxSlope |  |  |
| RIseTime VS Energy ||  |
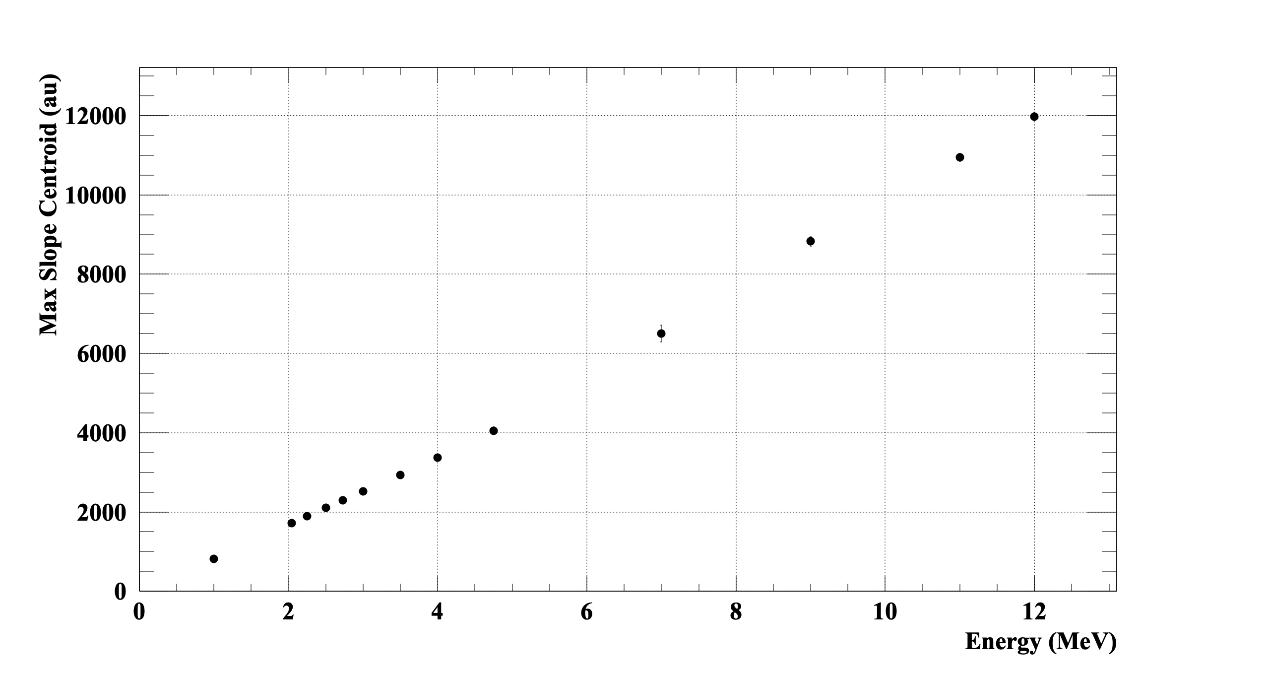
| MaxSlope VS Energy |  |  |
| MaxSloe/Energy VS Energy |  ||
| | | |
| 2D matrices | ZERO degInjection | 45 degInjection |
| ------------------------ | ----------------- | --------------- |
| RiseTime VS MaxSlope |||
| RIseTime VS Energy |||
| MaxSlope VS Energy |||
| MaxSloe/Energy VS Energy ||
|
| | | |
### FoM p/a:
| | ZERO degInjection | 45 degInjection |
| --- | ----------------- | --------------- |
| FoM |||
* 45 degInjection: run of 3.5 MeV (new run is being processed!)
### FoM p/a:
* **ZERO degInjection**
* prom:700,
* rise time: 0.2-0.8
* n (Hardware, line 1113 on the code): always constant @ 30
| | n (config) = 20 | n (config) = 30 | n (config) =15 |
| --- | ----------------------------------------------------------------------------------- | ----------------------------------------------------------------------------------- | ----- |
| FoM |  |  ||
| | | | |
- [ ] Add error bars here
### Integral of hAmplitude @ zeroDegree injection: (no gate implemented)
* alphas
| Energy (MeV) | n (config) = 15 | n (config) = 20 | n (config) = 30 | |
| ------------ | ------ | ------ | ------ | --- |
| 2.04 | 6767 | 6800 | 6732 | |
| 2.25 | 3016 | 3035 | 3010 | |
| 2.5 | 3413 | 3424 | 3393 | |
| 2.73 | 858 | 863 | 854 | |
| 3 | 5559 | 5567 | 5520 | |
| 3.5 | 8357 | 8361 | 8278 | |
| 4 | 5573 | 5579 | 5533 | |
| | | | | |
### Integral of hMaxSlope @ zeroDegree injection: (Gate of 3sigma implemented of a gaussian fit on the amplitude peak)
* hMaxSlope[0][i]: alphas
* hMaxSlope[1][i]: protons
| Energy (MeV) | | n = 15 | n = 20 | n = 30 |
| ------------ | --------------- | ------ | ---- | ---- |
| 2.04 | hMaxSlope[0][0] | 6678 | 6678 | 6546 |
| | hMaxSlope[1][0] | 2570 | 2552 | 2452 |
| | | | | |
| 2.25 | hMaxSlope[0][1] | 2946 | 2947 | 2888 |
| | hMaxSlope[1][1] | 1948 | 1929 | 1873 |
| | | | | |
| 2.5 | hMaxSlope[0][2] | 3327 | 3329 | 3266 |
| | hMaxSlope[1][2] | 1785 | 1772 | 1706 |
| | | | | |
| 2.73 | hMaxSlope[0][3] | 790 | 790 | 772 |
| | hMaxSlope[1][3] | 988 | 985 | 941 |
| | | | | |
| 3 | hMaxSlope[0][4] | 5426 | 5428 | 5328 |
| | hMaxSlope[1][4] | 1759 | 1755 | 1722 |
| | | | | |
| 3.5 | hMaxSlope[0][5] | 8166 | 8166 | 8010 |
| | hMaxSlope[1][5] | 1636 | 1632 | 1600 |
| | | | | |
| 4 | hMaxSlope[0][6] | 5308 | 5308 | 5234 |
| | hMaxSlope[1][6] | 1257 | 1264 | 1245 |
| | | | | |
* Case (n = 20 ---> n = 30): We clearly have a decrease in discriminating particles in Max Slope. Rise Time is less affected.
### FoM p/a:
* **ZERO degInjection**
* prom:700,
* rise time: 0.2-0.8
* n (config): always 20
| | n (Hardware) = 30 | n (Hardware) = 20 |
| --- | ----------------- | ----------------- |
| FoM |||
| | | |
* **ZERO degInjection**
* prom:700,
* n (Hardware, line 1113 on the code): always constant @ 30
* n (config): always 20
| | RT: 0.2-0.8 | RT: 0.1-0.9 | RT: 0.25-0.75 |
| --- | ------------------------------------------------------------------------------------------ | ------------------- | ------------- |
| FoM |  | ||
| | | | |
# OUTCOME:
* n (hardware)(derivative related): 20 VS 30 => No valuable difference
* n (configure)(derivative related): 15, 20, 30 => Best solution n = 15.
* RT:
* 10-90: worst case but also not appropriate fit on the rissing edge
* 25 - 75: Slighly better than the 20 - 80
:::warning
**Only ONE run per energy is processed. More statistcs needed!!**
:::
* statistics of d ( :( )

## SiC preliminary analysis
### 17th Nov
SiC backside data processed
Start from alpha data to calibrate, gaussian fit on the peaks

and linear fit of the MeV versus Amplitude scatter plot
